Foro de discusión, ayuda y aprendizaje de electricidad doméstica e industrial, documentación técnica, averías, cursos, normativa, software técnico, bajo consumo, reparación de electrodomésticos, instalaciones singulares de imagen y sonido..

Bienvenido a foroelectricidad.com.

Somos una comunidad de profesionales y aficionados al mundo de la electricidad.

Para participar, puedes registrarte en la comunidad y en pocos clicks podrás disfrutar de todas las características del foro. También te recomendamos que te pases por las Normas del foro, y si tienes alguna duda del funcionamiento del mismo puedes consultar el FAQ o ponerte en contacto con nosotros.

El Equipo de Foroelectricidad.com

 
darkfenris
Usuario novato
Usuario novato
Autor del tema
Mensajes: 5
Registrado: 17 Abr 2022, 00:38
Ubicación: Girona

Duda circuito cade simu

17 Abr 2022, 00:53

Buenas a tod@s,

Estoy haciendo un circuito de maniobra con Cade Simu y me ha surgido un problema que no soy capaz de encontrar la solución, aunque seguro que es más fácil de lo que pienso, XXDD
Tengo que detener un motor durante 5 segundos y pasado este tiempo se tiene que volver a poner en marcha. He puesto una bobina con retardo a la desconexión con un contacto NC temporizado con lo que consigo que se detenga el motor esos 5 segundos. El problema viene que cuando el contacto se vuelve a cerrar el motor no se vuelve a poner en marcha si no acciono el pulsador retroalimentado
Alguna idea?

Gracias de antemano
David


 
Miguel 69
Usuario experto
Usuario experto
Mensajes: 984
Registrado: 11 Dic 2019, 11:57
Ubicación: Cantabria

Re: Duda circuito cade simu

17 Abr 2022, 08:28

Buenos días, sube el esquema para poder verlo e indicarte.


Saludos


 
darkfenris
Usuario novato
Usuario novato
Autor del tema
Mensajes: 5
Registrado: 17 Abr 2022, 00:38
Ubicación: Girona

Re: Duda circuito cade simu

17 Abr 2022, 22:29

Buenas,

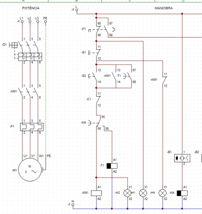
Al accionar el pulsador S2 se pone en marcha el motor. Cuando B1 detecta una pieza, la bobina KA detiene el motor abriendo el contacto NC temporizado del mismo nombre durante 5 segundos. Al pasar ese tiempo el contacto se vuelve a cerrar pero el motor no se pone en marcha
Adjuntos
circuit.jpg


 
coito circuito
Usuario experto
Usuario experto
Mensajes: 1802
Registrado: 25 Jul 2021, 21:04
Ubicación: A Coruña

Re: Duda circuito cade simu

18 Abr 2022, 06:13

darkfenris escribió:
Buenas,

Al accionar el pulsador S2 se pone en marcha el motor. Cuando B1 detecta una pieza, la bobina KA detiene el motor abriendo el contacto NC temporizado del mismo nombre durante 5 segundos. Al pasar ese tiempo el contacto se vuelve a cerrar pero el motor no se pone en marcha

Hola

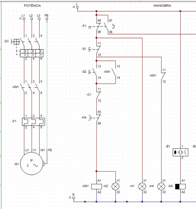
> Tienes 2 formas de hacerlo, dependiente de que sea “máquina” (estaría sujeto al la Reglamentación de máquinas-mas restrictiva-) o “instalación” (mas permisiva). En este segundo caso te serviría sustituir el marcha/paro por un selector (interruptor) y ya funciona sin mas (tiene el inconveniente de que si falta la corriente se rearma por si sólo a la vuelta, lo que representa un potencial peligro)

> En el primer supuesto tendrías que utilizar un relé auxiliar (RA1) . La maniobra térmico/paro/marcha la haces sobre él, memorizando la marcha por mediación contacto abierto (NO) del propio relé

> La maniobra del contactor la haces a través de un segundo contacto NO del RA1 seriado con contacto NC del temporizador, atacando la bobina del KM1

> La maniobra de la detección/temporizado la haces también a través de ese contacto NO para que sólo haya posibilidad de automatismo cuando esté en funcionamiento la maniobra de marcha

> El contacto C1 no sirve para nada

> La señalización H1 va al contacto NO del térmico, no al NC

> La señal de marcha H2 no puede ir en paralelo con la bobina del KM1, tiene que ir a través de un contacto NO de este

> En lugar de utilizar el binomio Q1/F1 utiliza Q1 como disyuntor, que es mas seguro y te ahorras aparellaje. Si utilizas Q1 como automático este tiene que ser de 10 KA

Saludos


 
darkfenris
Usuario novato
Usuario novato
Autor del tema
Mensajes: 5
Registrado: 17 Abr 2022, 00:38
Ubicación: Girona

Re: Duda circuito cade simu

18 Abr 2022, 23:17

Muchas gracias por tu respuesta.
Me podrias indicar donde encuentro los relés auxiliares en Cade Simu? Me estoy volviendo loco y no soy capaz de encontrarlos
C1 corresponde a otra parte del circuito, no tiene que ver con mi duda, al igual que los dos pilotos de señalización que me comentas

Un saludo
David


 
coito circuito
Usuario experto
Usuario experto
Mensajes: 1802
Registrado: 25 Jul 2021, 21:04
Ubicación: A Coruña

Re: Duda circuito cade simu

19 Abr 2022, 06:01

darkfenris escribió:
Muchas gracias por tu respuesta.
Me podrias indicar donde encuentro los relés auxiliares en Cade Simu? Me estoy volviendo loco y no soy capaz de encontrarlos
C1 corresponde a otra parte del circuito, no tiene que ver con mi duda, al igual que los dos pilotos de señalización que me comentas

Un saludo
David


Hola
Ahí me pillas, con ese programa nunca trabajé: nunca consideré necesario simular ningún circuito eléctrico, pues lo que funciona sobre el papel también lo hace al cablearlo. No obstante, si el programa no tiene relés auxiliares, pones un contactor en su lugar (KM2, p.e.) que a la hora de la verdad es lo mismo. Es más, hay muchos relés auxiliares en los que el tamaño y la forma es idéntica que un contactor de fuerza. Lo único que los distingue es la capacidad de sus contactos (que no sobrepasa los 5A) y que dispone de un número de contactos cerrados que no encuentras en un contactor
Saludos
Edito: En algún sitio del programa, a la hora de definir un contactor, se le debe poder poner una "A" (en lugar de la "M" ) o dejarlo sin ella, supongo
https://www.youtube.com/watch?v=8nrKt93Q8-U


 
darkfenris
Usuario novato
Usuario novato
Autor del tema
Mensajes: 5
Registrado: 17 Abr 2022, 00:38
Ubicación: Girona

Re: Duda circuito cade simu

19 Abr 2022, 18:34

Hola,

Ya logré solucionar el problema. La verdad es que tu ayuda me vino muy bien para planteármelo nuevamente buscando opciones.
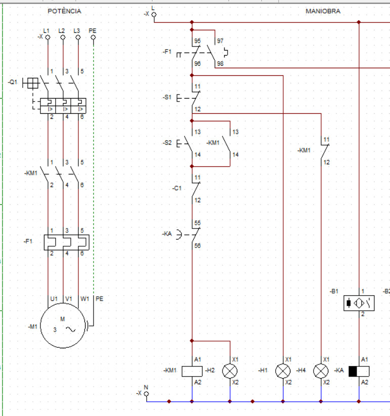
Al final cambié el contacto temporizado NC "-KA" por uno también temporizado pero conmutado que al recibir la señal de la bobina hacia que se excitase otra bobina con retardo a la desconexión a la que llamé T1. Asimismo coloqué en paralelo al pulsador S2 y al contacto NA KM1 un contacto temporizado asociado a la bobina T1

Pongo la imagen para que se entienda mejor
Adjuntos
fitxer.jpg


 
coito circuito
Usuario experto
Usuario experto
Mensajes: 1802
Registrado: 25 Jul 2021, 21:04
Ubicación: A Coruña

Re: Duda circuito cade simu

19 Abr 2022, 19:46

darkfenris escribió:
Hola,

Ya logré solucionar el problema. La verdad es que tu ayuda me vino muy bien para planteármelo nuevamente buscando opciones.
Al final cambié el contacto temporizado NC "-KA" por uno también temporizado pero conmutado que al recibir la señal de la bobina hacia que se excitase otra bobina con retardo a la desconexión a la que llamé T1. Asimismo coloqué en paralelo al pulsador S2 y al contacto NA KM1 un contacto temporizado asociado a la bobina T1

Pongo la imagen para que se entienda mejor


Hola
> Un poco enrevesado sí es...pero si funciona
> Un relé tiene un precio "regalado"; un temporizador "cuesta un güevo"
> No corregiste la "anomalía" de señal de disparo del térmico. La lámpara de paro, en ese esquema, no sirve para nada
> Aunque en muchos esquemas verás lo de poner la señal de marcha, en paralelo con la bobina del contactor, que sepas que está MAL HECHO
> Los esquemas se diseñan tratando que se crucen las líneas de cableado lo mínimo posible. En tú caso hay un cruce que "hiere a la vista"
> Falta el fusible de mando
> No voy a entrar en el "pequeño detalle" de que el mando (dependiendo del tipo de montaje que sea) no puede ir directo a la tensión de la red
> :mrgreen:
Saludos