Hola
Soy nuevo por aqui aunque ya hace un tiempo que os leo, no sabia si iba aqui el mensaje, espero no incumplir ninguna norma.
Estoy estudiando un grado formativo de electricidad y hemos dado la asignatura tanto de teoria como de practica de automatismos industriales, un poco por encima desde mi punto de vista, y en las proximas semanas vamos a tener examen de esto. Hace ya un tiempo al profesor le pregunte como se representa en un esquema una camara auxiliar temporizada neumatica de un contactor; le pregunte si era dibujando la bobina correspondiente ( si es a la conexion o la desconexion) en paralelo con la del contactor o simplemente dibujando la del contactor y haciendo referencia a estos en sus contactos; la verdad que dudo bastante y me dijo que le daba igual, pero volvi a hacer hincapie de preguntar como era en la vida real o normativa, teniendo el mismo resultado por su parte.
Bueno, por eso pregunto en el foro, ya no de cara al examen por si me lo pone erroneo poder pedir revision y con argumentos (porque si me dice que le da igual dos opciones, luego seguro que puntua la que el quiera...), sino de cara a saber realmente como se hace y el dia de mañana no encontrarme con no hacerlo correctamente o no interpretar un esquema de igual forma. He estado mirando por internet y no me queda muy claro, ya que apenas he encontrado esquemas. Si me he bajado un pdf de telemecanique y con lo que he visto en otros pocos esquemas, creo tener una ligera idea. Os pongo cuatro versiones.
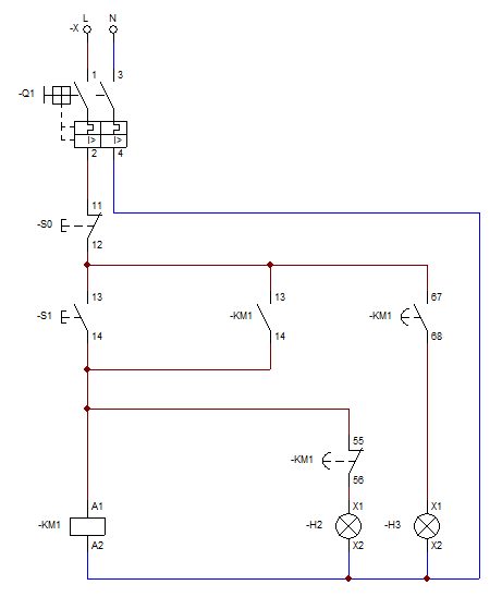
Primero
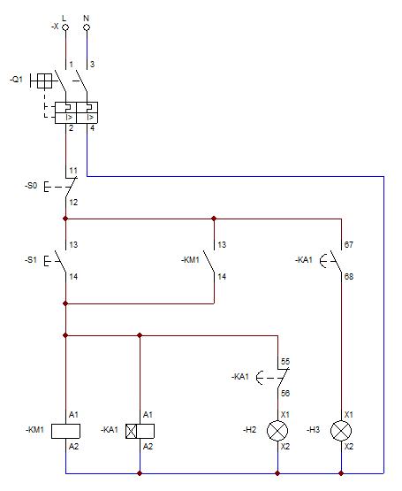
Segundo
Tercero
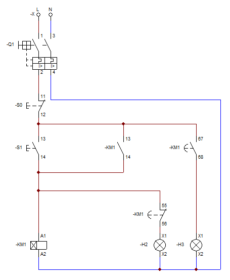
Cuarto
Cuando le pregunte, le puse por ejemplo entre el esquema primero y tercero que era lo que haciamos en clase y decia que era asi..., pero despues de lo que he leido, "yo creo" que lo correcto seria el cuarto esquema y como segunda opcion me quedaria con el segundo esquema. ¿Cual creeis que es la correcta? O sino es ninguna cual seria. La verdad que no es que dude de los conocimientos de mi profesor, simplemente que igual destaca mas en otra materia y esto no es lo suyo... (obvio que lo mio tampoco, pero sino aclaro esta duda me quedare asi siempre... y me gusta saber si lo que hago esta bien o mal) Muchas gracias.
Saludos




