Foro de discusión, ayuda y aprendizaje de electricidad doméstica e industrial, documentación técnica, averías, cursos, normativa, software técnico, bajo consumo, reparación de electrodomésticos, instalaciones singulares de imagen y sonido..

Bienvenido a foroelectricidad.com.

Somos una comunidad de profesionales y aficionados al mundo de la electricidad.

Para participar, puedes registrarte en la comunidad y en pocos clicks podrás disfrutar de todas las características del foro. También te recomendamos que te pases por las Normas del foro, y si tienes alguna duda del funcionamiento del mismo puedes consultar el FAQ o ponerte en contacto con nosotros.

El Equipo de Foroelectricidad.com

Reglas del Foro
Nota importante:

Toda ayuda aportada por otros usuarios es meramente informativa. Por favor, si no dominas la electricidad busca la ayuda de un profesional para evitar accidentes.
  • 1
  • 2
  • 3
  • 4
  • 5
  • 8
 
coito circuito
Usuario experto
Usuario experto
Mensajes: 1802
Registrado: 25 Jul 2021, 21:04
Ubicación: A Coruña

Re: Controlar enchufe desde 3 interruptores

07 Dic 2022, 20:13

Jonhytt escribió:
Muy buenas, tiene que ver una imagen algo con la otra???? Osea al poner el telerruptor, los pulsadores ya da igual que no sean de 16A??? Gracias


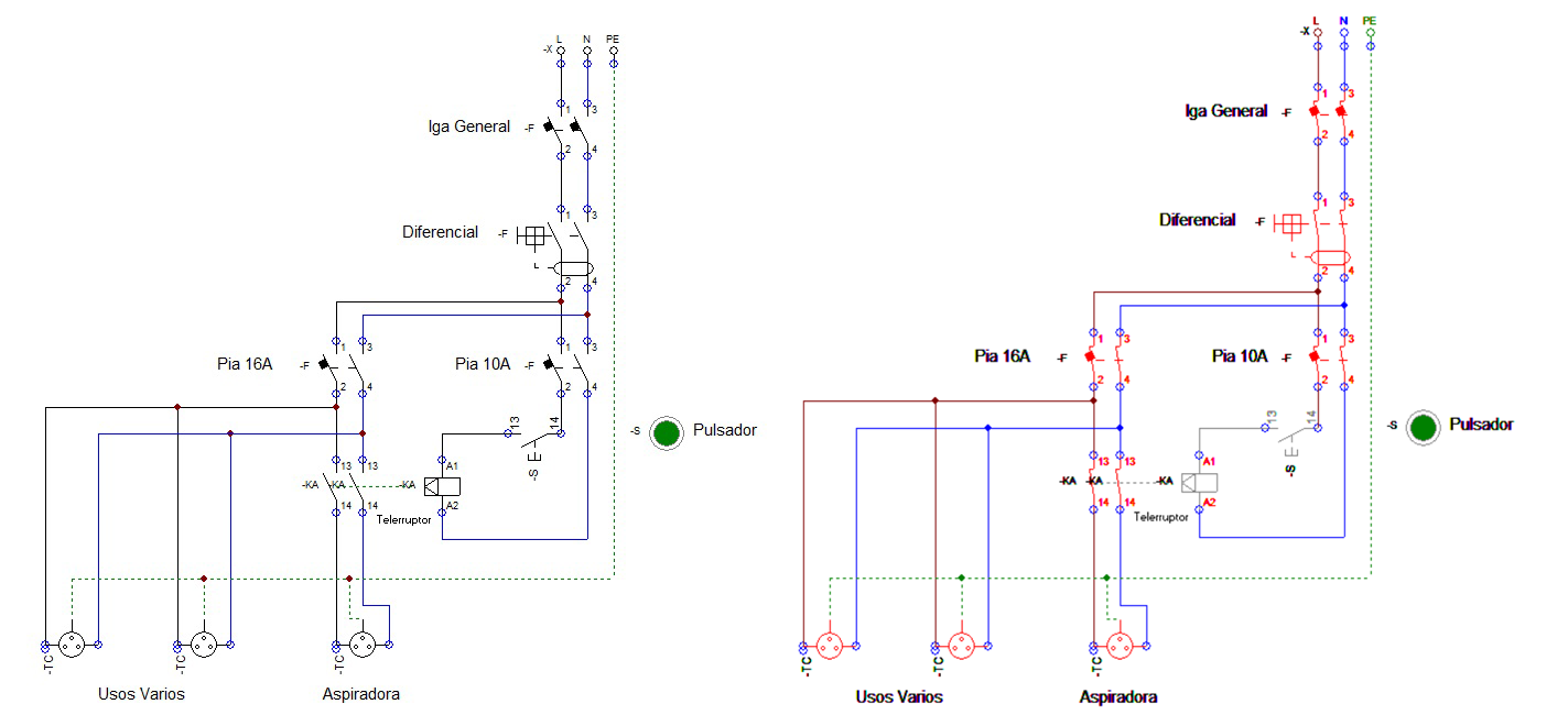
El circuito es el mismo, son diferentes representaciones gráficas. Elije la que mejor entiendas
Los pulsadores sirven cualquiera, la bobina que comandan no llega a 5 w


 
Avatar de Usuario
Jonhytt
Usuario novato
Usuario novato
Autor del tema
Mensajes: 34
Registrado: 27 Nov 2022, 20:49
Ubicación: Cáceres

Re: Controlar enchufe desde 3 interruptores

07 Dic 2022, 23:05

Buenas noches, vale vale, ya entendí bien el esquema.
Entonces, todo con 2,5mm y los pulsadores de igual el amperaje que sean verdad. Perfecto!!

Amm otra cosina la línea 230 no hace falta usar un magneto exclusivamente solo para el telerruptor verdad? De cualquier caja de registro la cojo!! Gracias, que descansen


 
coito circuito
Usuario experto
Usuario experto
Mensajes: 1802
Registrado: 25 Jul 2021, 21:04
Ubicación: A Coruña

Re: Controlar enchufe desde 3 interruptores

08 Dic 2022, 04:21

Jonhytt escribió:
Buenas noches, vale vale, ya entendí bien el esquema.
Entonces, todo con 2,5mm y los pulsadores de igual el amperaje que sean verdad. Perfecto!!

Amm otra cosina la línea 230 no hace falta usar un magneto exclusivamente solo para el telerruptor verdad? De cualquier caja de registro la cojo!! Gracias, que descansen


Para ese particular caso, sí: sería el equivalente a enchufar la aspiradora en los diferentes enchufes de la vivienda...


 
Avatar de Usuario
Jonhytt
Usuario novato
Usuario novato
Autor del tema
Mensajes: 34
Registrado: 27 Nov 2022, 20:49
Ubicación: Cáceres

Re: Controlar enchufe desde 3 interruptores

08 Dic 2022, 11:00

Buenos días, disculpé, no le entendí!!


 
coito circuito
Usuario experto
Usuario experto
Mensajes: 1802
Registrado: 25 Jul 2021, 21:04
Ubicación: A Coruña

Re: Controlar enchufe desde 3 interruptores

08 Dic 2022, 11:56

Jonhytt escribió:
Buenos días, disculpé, no le entendí!!


Es que, a veces, no me explico bien
> En una vivienda tienes una red de enchufes, conectados a un automático de 16A. Por tanto la aspiradora la puedes conectar en cualquier enchufe
> En tú caso tendrías un enchufe al que pones en servicio desde 3 puntos diferentes. La tensión la recibe siempre desde el mismo enchufe. Así que no hay mayor problema


 
Avatar de Usuario
Jonhytt
Usuario novato
Usuario novato
Autor del tema
Mensajes: 34
Registrado: 27 Nov 2022, 20:49
Ubicación: Cáceres

Re: Controlar enchufe desde 3 interruptores

08 Dic 2022, 12:03

Jjje hola, no discúlpeme usted, soy yo el que tengo poca idea!! Es que por otro comentario que me respondieron en youtube me han dicho que si o si tengo que sacar un magneto directo de 16A desde el cuadro principal solo y exclusivamente para el telerruptor!!! Que no puedo cogerlo de ninguna caja de registro!!


 
Avatar de Usuario
PcFex
Usuario avanzado
Usuario avanzado
Mensajes: 389
Registrado: 15 Mar 2020, 21:00
Ubicación: Madrid
Contactar:

Re: Controlar enchufe desde 3 interruptores

08 Dic 2022, 16:36

Yo soy de los que pienso, que cada cosa a su sitio
Adjuntos
telerruptor.png


Imagen
 
coito circuito
Usuario experto
Usuario experto
Mensajes: 1802
Registrado: 25 Jul 2021, 21:04
Ubicación: A Coruña

Re: Controlar enchufe desde 3 interruptores

09 Dic 2022, 05:11

Jonhytt escribió:
Jjje hola, no discúlpeme usted, soy yo el que tengo poca idea!! Es que por otro comentario que me respondieron en youtube me han dicho que si o si tengo que sacar un magneto directo de 16A desde el cuadro principal solo y exclusivamente para el telerruptor!!! Que no puedo cogerlo de ninguna caja de registro!!


Hola
Te explico

> Lo suyo sería hacer una salida independiente, tal y como lo diseñó FELISÍN. Yo también te aconsejaría ese montaje

> Pero no hay ningún inconveniente en colgarlo de una caja de registro como si fuera un enchufe mas. Quien te dijo que el telerruptor tendría que ir a un circuito independiente está pensando que debiera tener una protección para la bobina, posiblemente,

> Eso no es así ya que hay telerruptores que se colocan dentro de las cajas de de registro, para alumbrados, y también están cableados con diversos pulsadores. Creo que con ello queda todo dicho

https://docs.wixstatic.com/ugd/c7b84d_6 ... 9c6f94.pdf

Saludos


 
Avatar de Usuario
Elektro
Usuario experto
Usuario experto
Mensajes: 1737
Registrado: 28 Oct 2018, 09:36
Ubicación: Otra

Re: Controlar enchufe desde 3 interruptores

09 Dic 2022, 14:09

Jonhytt escribió:
Estoy haciendo en el garaje un medio taller de bricolaje, mi intención era enchufar una aspiradora a un enchufe y encender esa aspiradora desde 3 lados


Que potencia tiene la aspiradora?


 
Avatar de Usuario
Jonhytt
Usuario novato
Usuario novato
Autor del tema
Mensajes: 34
Registrado: 27 Nov 2022, 20:49
Ubicación: Cáceres

Re: Controlar enchufe desde 3 interruptores

09 Dic 2022, 15:11

Buenas Elektro, la aspiradora aún no la tengo comprada, pero me gustaria quedar echa la instalación para aguantar una aspiradora potente, con buena succión!! Gracias


  • 1
  • 2
  • 3
  • 4
  • 5
  • 8