jadolo
Buenos días, por lo que leo tienes todos los cables localizados y conexionados en sus bornas, en principio. Sólo te faltaría uno:
"[font=-apple-system, Helvetica Neue, Helvetica, sans-serif]De la caja de la piscina salen 4 cables a una ficha para conectar el motor (no se porque cuando lo montaron todos los pusieron de color negro)[/font]
[font=-apple-system, Helvetica Neue, Helvetica, sans-serif]1 masa[/font]
[font=-apple-system, Helvetica Neue, Helvetica, sans-serif]2 del diferencial sale negro-neutro [/font]
[font=-apple-system, Helvetica Neue, Helvetica, sans-serif]3 del diferencial sale azul-fase[/font]
[font=-apple-system, Helvetica Neue, Helvetica, sans-serif]4 del contactor sale uno que no se que es y para que es [/font]
[font=-apple-system, Helvetica Neue, Helvetica, sans-serif]el motor tiene 4 cables ( lo que es cada cable lo supongo por los colores )[/font]
[font=-apple-system, Helvetica Neue, Helvetica, sans-serif]1 masa[/font]
[font=-apple-system, Helvetica Neue, Helvetica, sans-serif]2 Azul-neutro que va al clixon[/font]
[font=-apple-system, Helvetica Neue, Helvetica, sans-serif]3 Marrón-fase que va al contactor del motor (posición R1 )[/font]
[font=-apple-system, Helvetica Neue, Helvetica, sans-serif]4 Negro- no se que es ni a donde va enchufado esta cortado y no localizo donde iba "[/font]
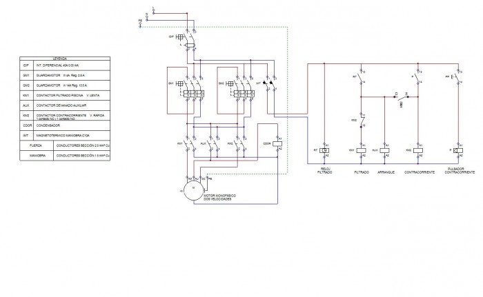
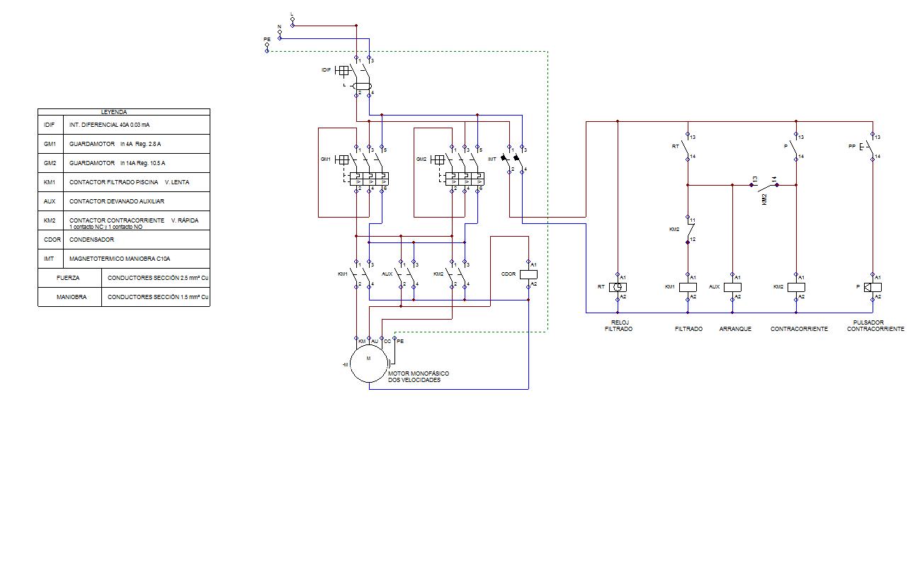
[font=-apple-system, Helvetica Neue, Helvetica, sans-serif]Creo que lo que te señalo en rojo puede corresponder al mismo conductor. Únelos y prueba a ver.[/font]
[font=-apple-system, Helvetica Neue, Helvetica, sans-serif]Saludos.[/font]






