Foro de discusión, ayuda y aprendizaje de electricidad doméstica e industrial, documentación técnica, averías, cursos, normativa, software técnico, bajo consumo, reparación de electrodomésticos, instalaciones singulares de imagen y sonido..

Bienvenido a foroelectricidad.com.

Somos una comunidad de profesionales y aficionados al mundo de la electricidad.

Para participar, puedes registrarte en la comunidad y en pocos clicks podrás disfrutar de todas las características del foro. También te recomendamos que te pases por las Normas del foro, y si tienes alguna duda del funcionamiento del mismo puedes consultar el FAQ o ponerte en contacto con nosotros.

El Equipo de Foroelectricidad.com

 
Avatar de Usuario
Hefner
Usuario experto
Usuario experto
Mensajes: 5501
Registrado: 10 Mar 2012, 03:46

Re: Problema esquema de mando

18 Feb 2014, 19:48

no logro verlo con un temporizador como dices...o estamos viendolo de manera diferente


Como ves en los esquemas "normales" se utiliza un temporizador para cada etapa/transición, el cual es accionado por
un contacto del contactor precedente. Si tú tienes un modelo de temporizador, que está siempre conectado, y que se
acciona su temporización mediante un impulso de set ya no te harían falta mas temporizadores. Eso sí contactos auxiliares
para la activación unos cuantos...

Ese modelo de temporizador lo puedes encontrar en los catálogos de Omron, entre otros

Saludos


 
junidani
Usuario novato
Usuario novato
Autor del tema
Mensajes: 17
Registrado: 09 Abr 2013, 17:20
Ubicación: Granada

Re: Problema esquema de mando

18 Feb 2014, 23:23

Ahh ok Hefner, claro como dices con un temporizador con varios contactos auxiliares...jeje yo tenia en mente un temporizador con su contacto abierto y su contacto cerrado....por eso no me acababa de imaginar como podria hacerse con solo uno, jeje , Gracias y un saludo


 
Avatar de Usuario
muyperezoso

Re: Problema esquema de mando

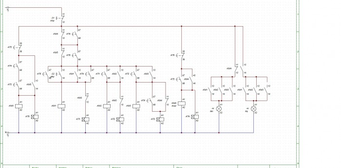
20 Feb 2014, 02:01

bueno, ahí va el esquema de mando.
Adjuntos
secuencial motores.pdf
cambiar extensión a .cad
(15.01 KiB) Descargado 584 veces
secuencial motores.jpg


 
junidani
Usuario novato
Usuario novato
Autor del tema
Mensajes: 17
Registrado: 09 Abr 2013, 17:20
Ubicación: Granada

Re: Problema esquema de mando

24 Feb 2014, 09:18

Muchas gracias muyperezoso!!! , no he podido conectarme hasta hoy y no habia podido verlo antes, me ha venido muy bien verlo