Foro de discusión, ayuda y aprendizaje de electricidad doméstica e industrial, documentación técnica, averías, cursos, normativa, software técnico, bajo consumo, reparación de electrodomésticos, instalaciones singulares de imagen y sonido..

Bienvenido a foroelectricidad.com.

Somos una comunidad de profesionales y aficionados al mundo de la electricidad.

Para participar, puedes registrarte en la comunidad y en pocos clicks podrás disfrutar de todas las características del foro. También te recomendamos que te pases por las Normas del foro, y si tienes alguna duda del funcionamiento del mismo puedes consultar el FAQ o ponerte en contacto con nosotros.

El Equipo de Foroelectricidad.com

 
jesusAp
Usuario novato
Usuario novato
Autor del tema
Mensajes: 5
Registrado: 16 Mar 2015, 12:35
Ubicación: Sevilla

Cuadro bomba

16 Mar 2015, 12:38

Buenas, ¿alguien me puede decir que elemento es el que marco en la foto?

Es un cuadro antiguo de un grupo de presión, pero la idea es aprovechar el contactor para hacer que el motor esté controlado con un presostato.

Además, ya que voy a sanear el cuadro, me gustaría saber si me recomiendan usar el marcha paro actual o dejar sólo el presostato.

saludos.
Adjuntos
IMG_0926.jpg


 
Avatar de Usuario
Hefner
Usuario experto
Usuario experto
Mensajes: 5501
Registrado: 10 Mar 2012, 03:46

Re: Cuadro bomba

16 Mar 2015, 12:59

Si no me falla la memoria es un antiguo relé de alternancia, del fabricante Starkstrom, a los que luego absorbieron
los de SquareD

Referente a la otra pregunta lo suyo es que pongas un selector: MAN-0-AUTO: en manual funcionaría
con el MP y en Auto con el presostato. Y, por supuesto, una seta de emergencia...y, asimismo, un interruptor
de corte general, omnipolar, para todo el cuadro

Ya puestos a ello TIRALO TODO, pon contactores nuevos, quita fusibles y térmicos y en su lugar coloca
disyuntores GVM

Un saludo


 
jesusAp
Usuario novato
Usuario novato
Autor del tema
Mensajes: 5
Registrado: 16 Mar 2015, 12:35
Ubicación: Sevilla

Re: Cuadro bomba

16 Mar 2015, 13:19

Gracias por responder,

a ver, el interruptor MAN-0-AUTO, lo tengo, es antiguo pero lo tengo (foto)

en cuanto al relé de alternancia, supongo que ese cuadro se usó para dos bombas, pero entiendo que para mi instalación no lo necesito.

En definitiva y para rehacer el cuadro pondría a la entrada un térmico trifásico y de ahí directamente al contactor (lo aprovecharé) intercalando el MAN-0-AUTO y un presostato. El contactor de la izquierda era de la otra bomba, por lo que no está en uso.

Me gustaría saber donde encontrar la conexión para la instalación que he descrito más o menos.
Adjuntos
IMG_0003.JPG
IMG_0003.JPG (83.39 KiB) Visto 7420 veces


 
Avatar de Usuario
Hefner
Usuario experto
Usuario experto
Mensajes: 5501
Registrado: 10 Mar 2012, 03:46

Re: Cuadro bomba

17 Mar 2015, 13:06

a ver, el interruptor MAN-0-AUTO, lo tengo, es antiguo pero lo tengo (foto)



¡Hombreee, no me jodas, cómo vas a poner eso en el cuadro! :mrgreen:

En cuanto al esquema primero tendrías que decir cómo es la aplicación, porque con un presostato sólo
igual no sirve, dependiendo del rango diferencial que tenga. Supongo que caes en cuenta que si tú
quieres mantener una presión de 8 Bar (p.e.) y el presostato tiene un diferencial de 0,2 Bar eso va
a estar entrando y saliendo como si fuera un oso en periodo de hibernación
¿Esa bomba tiene vaso-flex?

Un saludo


 
jesusAp
Usuario novato
Usuario novato
Autor del tema
Mensajes: 5
Registrado: 16 Mar 2015, 12:35
Ubicación: Sevilla

Re: Cuadro bomba

17 Mar 2015, 13:45

Hefner escribió:
a ver, el interruptor MAN-0-AUTO, lo tengo, es antiguo pero lo tengo (foto)



¡Hombreee, no me jodas, cómo vas a poner eso en el cuadro! :mrgreen:

En cuanto al esquema primero tendrías que decir cómo es la aplicación, porque con un presostato sólo
igual no sirve, dependiendo del rango diferencial que tenga. Supongo que caes en cuenta que si tú
quieres mantener una presión de 8 Bar (p.e.) y el presostato tiene un diferencial de 0,2 Bar eso va
a estar entrando y saliendo como si fuera un oso en periodo de hibernación
¿Esa bomba tiene vaso-flex?

Un saludo


Pillaré un nuevo interruptor que este está muy feo :lol:

La instalación básicamente es: he instalado un presostato para que vaya de 1,4 a 4 Bar de forma directa al contactor y corto la instalación con un térmico, es decir de forma manual.

La bomba tiene vaso de expansión.

¿Sería correcto el siguiente esquema instalando el interruptor MAN-0-AUTO?
Adjuntos
manuauto.jpg


 
Avatar de Usuario
Hefner
Usuario experto
Usuario experto
Mensajes: 5501
Registrado: 10 Mar 2012, 03:46

Re: Cuadro bomba

17 Mar 2015, 14:42

¿Sería correcto el siguiente esquema instalando el interruptor MAN-0-AUTO?


En esto de los automatismos eléctricos hay 3 posibilidades, que comparativamente hablando serían:

> Carreteras nacionales
> Autovías
> Autopistas

Y lo que tú quieres hacer sería el equivalente a una carretera comarcal, sin arcén y sin señalización horizontal... :mrgreen:

Pues bien, para hacerlo de esa forma el cableado sería:

> Una fase directa a la bobina del contactor (A1)
> La otra fase al presostato
> La salida del presostato al otro borne de la bobina (A2)
> El selector de MAN/AUTO (contacto NO) en paralelo con los contactos del presostato

Así ya funcionaría, pero ESO ES UNA CHAPUZA QUE INCUNPLE LA NORMATIVA, por lo siguiente:

> Tienes el mando cogido a 400 V (en el supuesto que la instalación sea a esa tensión)
> Incumples la normativa de trabajos en recintos húmedos (el mando debiera ser a 24 V)
> No tienes seta de emergencia (Incumples la normativa al respecto)
> No tienes posición "0" en el selector (para eso tendrías que tener un selector de doble cámara)

Mas...
> En el circuito de fuerza sobran los fusibles (si se coloca disyuntor)
> No tienes interruptor general en el cuadro (OBLIGATORIO)
> Falta el diferencial (aunque se puede presuponer que está "aguas arriba")
> Falta señalización de M/P
> CON LA NUEVA NORMATIVA NO SE PUEDE UTILIZAR UN SELECTOR COMO ELEMENTO DE MARCHA
(tendrías que colocar pulsadores marcha-paro)
> Es necesario que el cuadro tenga una pegatina de "riesgo eléctrico" así como de voltaje

¡Joder, que complicao es hacer un puto cuadro ! :mrgreen:

Un saludo


 
jesusAp
Usuario novato
Usuario novato
Autor del tema
Mensajes: 5
Registrado: 16 Mar 2015, 12:35
Ubicación: Sevilla

Re: Cuadro bomba

17 Mar 2015, 14:56

Jajajajaja, buena definición y muy completa.

Cómo es algo "informal" optaré por seguir circulando por una comarcal. Aunque me gustaría hacer un cuadro de este tipo para tenerlo en condiciones. Ayúdame a decidir que material necesito.


La bomba es trifásica de 3CV.

saludos.
Adjuntos
cuadro-con-sondas-c501-m-2-para-bomba-0-75-a-1-cv-7215115n0.jpg
cuadro-con-sondas-c501-m-2-para-bomba-0-75-a-1-cv-7215115n0.jpg (10 KiB) Visto 7376 veces


 
Avatar de Usuario
Hefner
Usuario experto
Usuario experto
Mensajes: 5501
Registrado: 10 Mar 2012, 03:46

Re: Cuadro bomba

17 Mar 2015, 20:40

Cómo es algo "informal" optaré por seguir circulando por una comarcal. Aunque me gustaría hacer un cuadro de este tipo para tenerlo en condiciones. Ayúdame a decidir que material necesito.


Estos días ando con un problemilla y no te lo podré hacer, pero cuando tenga tiempo hasta te dibujo el esquema... :mrgreen:

Referente a esa foto que has puesto te sorprenderá que no traiga todos los elementos que te cité, y te voy a explicar el porqué:
A día de hoy hay 2 formas distintas a la hora de ver los cuadros: según el REBT y según la Normativa de Máquinas. Ambos pasan
inspecciones diferentes. Si tú certificas el cuadro como "de máquina" tendrás una serie de ventajas al respecto, pero para ello
el cuadro tiene que ser solidario con la máquina o estár tan cerquita de él como si al nevar se juntase el cielo con la tierra y no
pudiera pasar por medio un papel de fumar (este sería el inspector de la OCA :lol: )

Si te fijas en la caja esa verás que la alimentación del automático es por los polos inferiores del automático, cosa totalmente licita
aunque a alguno no le guste: En este caso doy por sentado que fue para ahorrar hilo

PD: ¿Esa instalación es de 3x220V ó 3x380 V?

Un saludo


 
Avatar de Usuario
Borch206
Usuario experto
Usuario experto
Mensajes: 899
Registrado: 21 Oct 2013, 03:37
Ubicación: Álava

Re: Cuadro bomba

18 Mar 2015, 00:14

Ese cuadro se retrata con el título "Cuadro Bomba" jajsjs


Borja


 
jesusAp
Usuario novato
Usuario novato
Autor del tema
Mensajes: 5
Registrado: 16 Mar 2015, 12:35
Ubicación: Sevilla

Re: Cuadro bomba

25 Mar 2015, 09:05

Hefner escribió:
Cómo es algo "informal" optaré por seguir circulando por una comarcal. Aunque me gustaría hacer un cuadro de este tipo para tenerlo en condiciones. Ayúdame a decidir que material necesito.


Estos días ando con un problemilla y no te lo podré hacer, pero cuando tenga tiempo hasta te dibujo el esquema... :mrgreen:

Referente a esa foto que has puesto te sorprenderá que no traiga todos los elementos que te cité, y te voy a explicar el porqué:
A día de hoy hay 2 formas distintas a la hora de ver los cuadros: según el REBT y según la Normativa de Máquinas. Ambos pasan
inspecciones diferentes. Si tú certificas el cuadro como "de máquina" tendrás una serie de ventajas al respecto, pero para ello
el cuadro tiene que ser solidario con la máquina o estár tan cerquita de él como si al nevar se juntase el cielo con la tierra y no
pudiera pasar por medio un papel de fumar (este sería el inspector de la OCA :lol: )

Si te fijas en la caja esa verás que la alimentación del automático es por los polos inferiores del automático, cosa totalmente licita
aunque a alguno no le guste: En este caso doy por sentado que fue para ahorrar hilo

PD: ¿Esa instalación es de 3x220V ó 3x380 V?

Un saludo


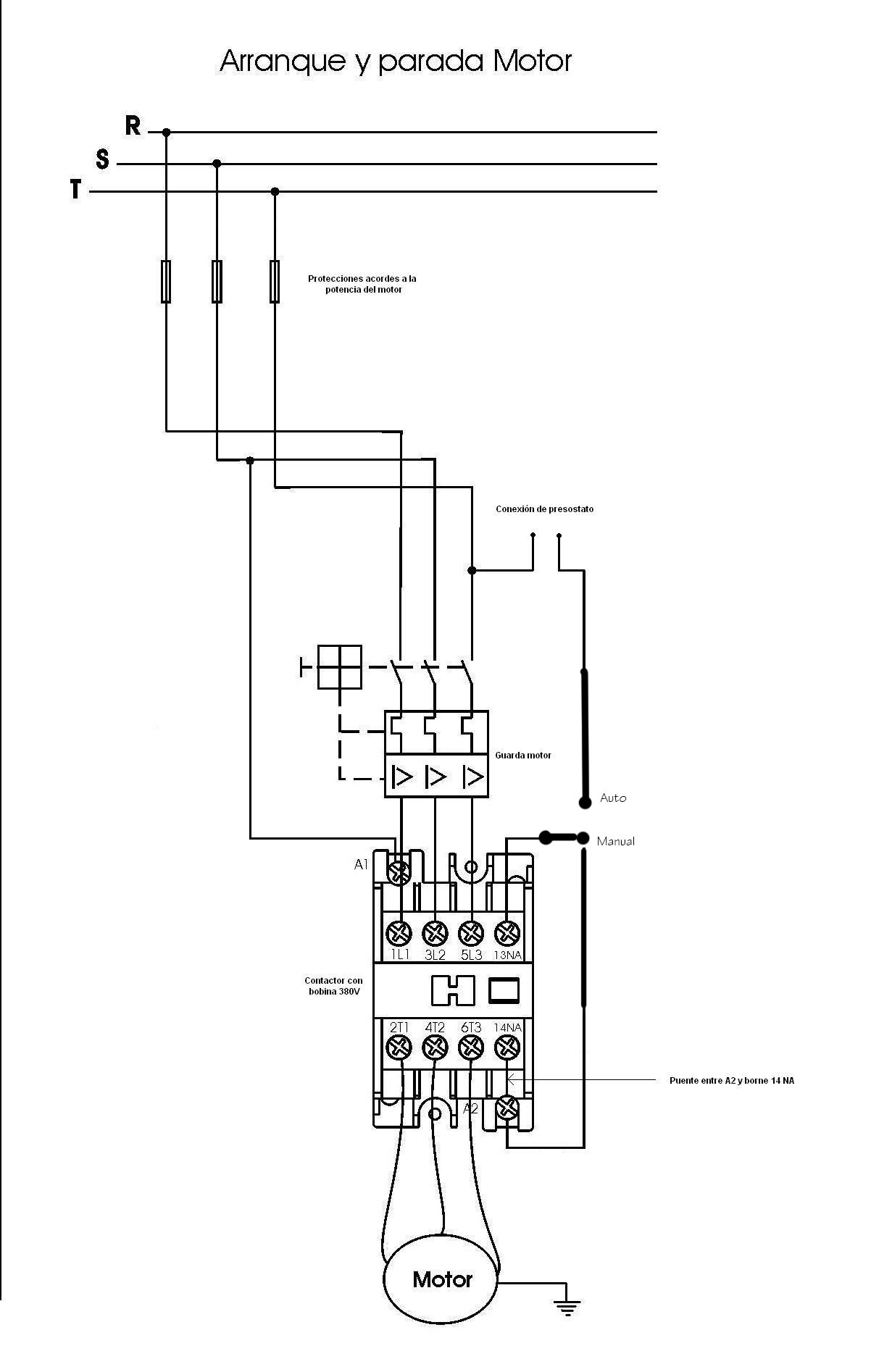
Disculpa la tardanza, pero he estado liado con otras cosas. La instalación es 3x380. y la idea es que sea algo simple.

Su protección magnetotérmica, contactor, relé térmico y presostato. Si a eso le añado un paro marcha mejor, aunque si tengo el presostato instalado para que la bomba no sobrepase una presión determinada, ¿cómo debo configurar el paro marcha?

saludos,